二十九、访问者模式 ( Visitor Pattern )
访问者模式(Visitor Pattern)使用了一个访问者类,它改变了元素类的执行算法,通过这种方式,元素的执行算法可以随着 访问者改变而改变
访问者模式中,元素对象已接受访问者对象,这样访问者对象就可以处理元素对象上的操作
访问者模式属于行为型模式
摘要
1、 意图:;
主要将数据结构与数据操作分离
2、 主要解决:;
稳定的数据结构和易变的操作耦合问题。
3、 何时使用:;
需要对一个对象结构中的对象进行很多不同的并且不相关的操作,而需要避免让这些操作”污染”这些对象的类,使用访问者模式将这些封装到类中
4、 如何解决:;
在被访问的类里面加一个对外提供接待访问者的接口
5、 关键代码:;
在数据基础类里面有一个方法接受访问者,将自身引用传入访问者
6、 应用实例:;
您在朋友家做客,您是访问者,朋友接受您的访问,您通过朋友的描述,然后对朋友的描述做出一个判断,这就是访问者模式
7、 优点:;
1、 符合单一职责原则;
2、 优秀的扩展性;
3、 灵活性;
8、 缺点:;
1、 具体元素对访问者公布细节,违反了迪米特原则;
2、 具体元素变更比较困难;
3、 违反了依赖倒置原则,依赖了具体类,没有依赖抽象;
9、 使用场景:;
1、 对象结构 中对象对应的类很少改变,但经常需要在此对象结构上定义新的操作;
2、 需要对一个对象结构中的对象进行很多不同的并且不相关的操作,而需要避免让这些操作“污染”这些对象的类,也不希望在增加新操作时修改这些类;
10、 注意事项:;
访问者可以对功能进行统一,可以做报表、UI、拦截器与过滤器
实现

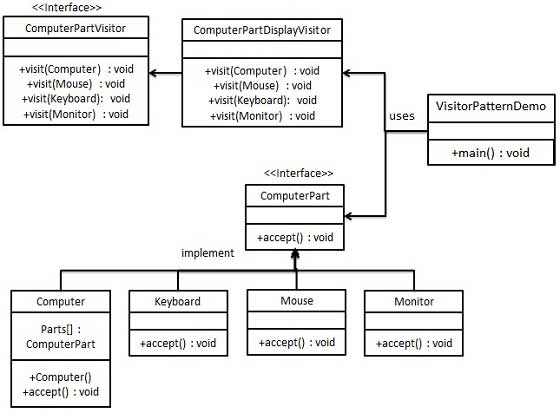
1、 创建一个定义接受操作的ComputerPart接口;
2、 定义类Keyboard、Mouse、Monitor和Computer实现ComputerPart接口;